ελληνικά
Company
Profile
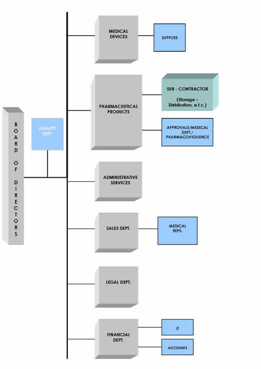
Organization Chart
Development Factors
Competitive Advantage
Quality System
Products
Allergy
Respiratory Diseases
Formaxa
Urological
Instillagel Almed
Orthopeadic
Respiratory Devices
I-neb
Supplementation
Coenzyme Q10 Almicin
Pharmacovigilance
Links
Myaircoach
Contact Us
ORGANIZATION CHART